Lorsque vous travaillez par exemple sur un modèle de bâtiment ou de pièce, il peut-être intéressant d’avoir un rendu qui permette de voir au travers des murs, je ne parle pas de transparence (comme une vitre par exemple) mais d’un mode de rendu qui rend invisible les surfaces au premier plan.
Commencez par passer en mode édition, sélectionnez toutes les faces.

Inverser les normales des faces dans Mesh > Normals > Flip

A première vue, pas de différence notable. Pour s’assurer que les normales soient bien inversées, il faut se rendre dans Overlay et activer Face orientation

Assurez-vous que toutes les faces soient bien inversées et désactivez l’option lorsque tout est prêt.
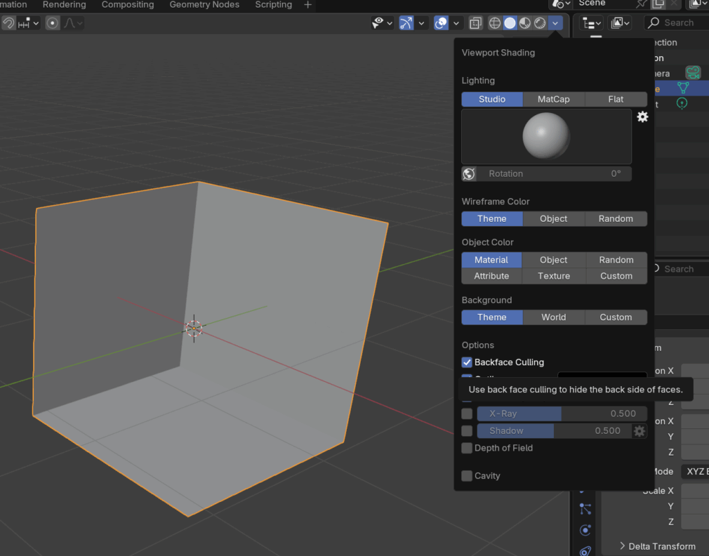
Maintenant il suffit d’activer l’option dans le Viewport shading (en mode Solid) > Backface culling

Cette option n’est disponible que pour le mode Solid mais il existe une solution les autres modes de rendu !
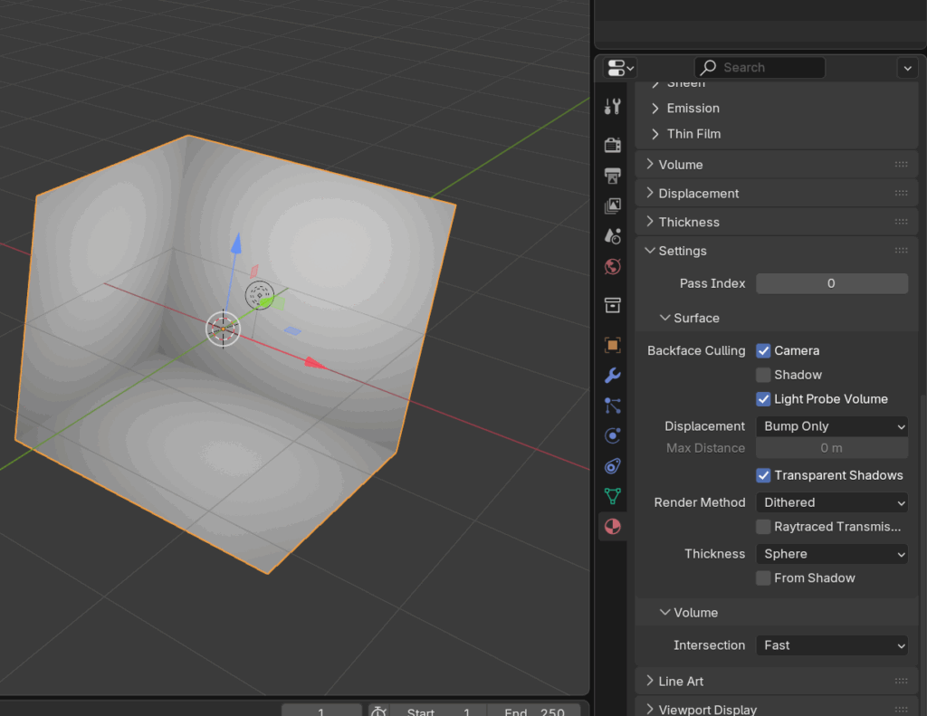
Pour obtenir aussi cet effet en mode Rendered, il va falloir activer une autre option dans le panneau Material Properties > Settings >Backface culling > Camera

Vous pouvez maintenant travailler sur votre pièce sans être gêné par les murs et le plafond !
